Radiotechnika 7 pytań

odbiornik FM VHF

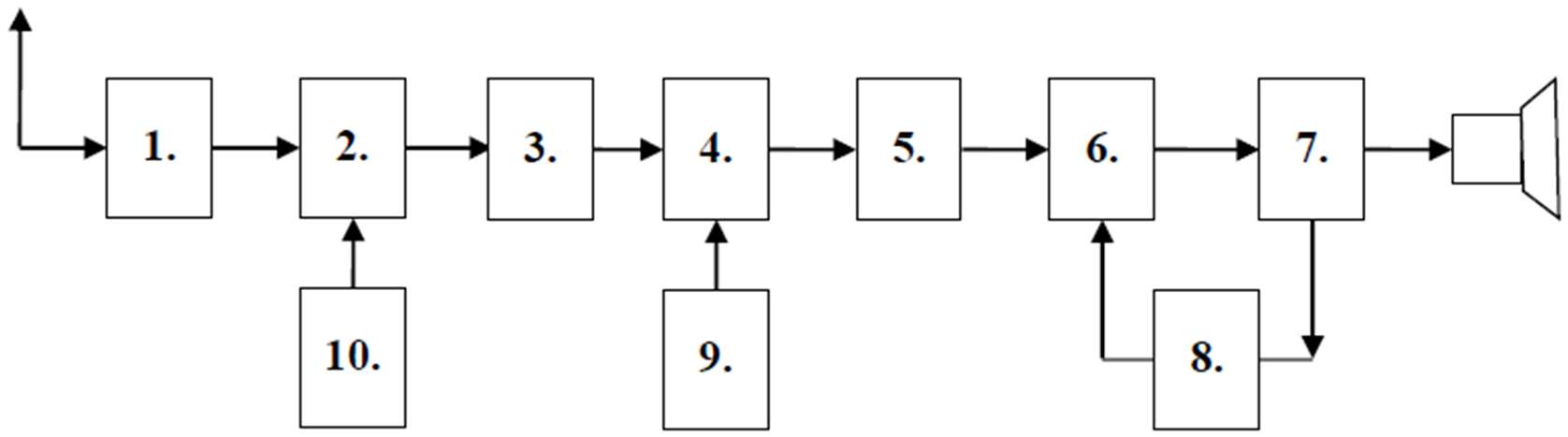
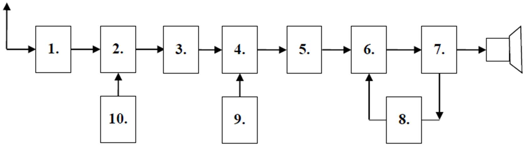
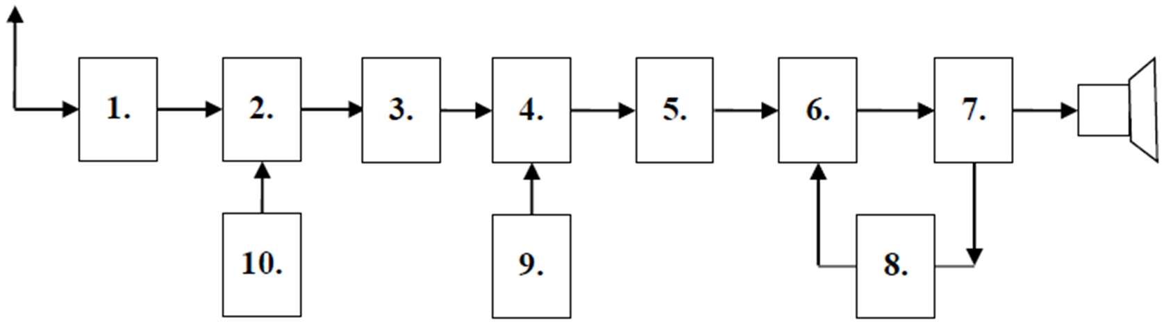
Odbiornik FM VHF to serce każdego radiotelefonu na pasmo 2 m — od prostego Baofenga po profesjonalnego Motorolę. Architektura podwójnej przemiany z dwiema p.cz. (10,7 MHz i 455 kHz) jest standardem od dekad.

Tor sygnałowy

Sygnał z anteny (144 MHz) → wzmacniacz w.cz. (LNA, niski szum) → I mieszacz → filtr I p.cz. 10,7 MHz → wzmacniacz I p.cz. → II mieszacz → filtr II p.cz. 455 kHz → wzmacniacz II p.cz. → limiter (obcina wahania amplitudy) → dyskryminator FM (demodulacja) → wzmacniacz audio → głośnik. Squelch (blokada szumów) wycisza audio gdy nie ma sygnału.

Kluczowe elementy

LNA na VHF jest kluczowy — szum odbiornika dominuje (brak szumu atmosferycznego). I heterodyna kwarcowa lub PLL — zmienia się z kanałem. II heterodyna stała (~10,245 MHz). Limiter jest unikalny dla FM — usuwa wahania amplitudy, zostawiając informację w częstotliwości. Dzięki niemu FM jest odporne na zakłócenia impulsowe.

Na egzaminie

Zapamiętaj dwie p.cz.: 10,7 MHz (I) i 455 kHz (II). I heterodyna = strojna, II = stała. Limiter + dyskryminator = detekcja FM. Squelch = blokada szumów. Wzmacniacz w.cz. na VHF = kluczowy dla czułości.

Gdzie szukać więcej

Schemat Baofenga UV-5R — rozpracowany w wielu artykułach online. Chip MC3361 — kompletny odbiornik FM w jednym IC, idealna nauka. Praktyka: zbuduj prosty odbiornik FM na paśmie lotnicze (118-136 MHz).

wzmacniacz w.cz.LNA144 MHzFMszum10,7 MHzI p.cz.filtr ceramicznyII mieszacz455 kHzpodwójna przemianawzmacniacz II p.cz.AGCselektywnośćwzmacniacz akustyczny

Pytania egzaminacyjne (7)

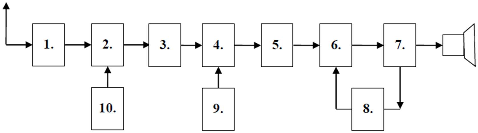
d1-192 Na rysunku przedstawiono schemat blokowy odbiornika superheterodynowego FM na pasmo 144 MHz z podwój...

Na rysunku przedstawiono schemat blokowy odbiornika superheterodynowego FM na pasmo 144 MHz z podwójną przemianą częstotliwości, pracującego w kanałach fonicznych, stabilizowany kwarcami. Blok 1 to:

Diagram do pytania d1-192
A wzmacniacz w.cz.
B wzmacniacz akustyczny
C detektor FM

Blok 1 (wzmacniacz w.cz.) w odbiorniku FM 144 MHz wzmacnia sygnał z anteny przed podaniem na mieszacz. Na VHF stosuje się niskoszumowe wzmacniacze (LNA) z tranzystorami GaAs FET lub HEMT. Wzmocnienie typowo 10-15 dB z szumem <1 dB.

Tip: Blok 1 w odbiorniku FM = wzmacniacz w.cz. Pierwszy element po antenie.

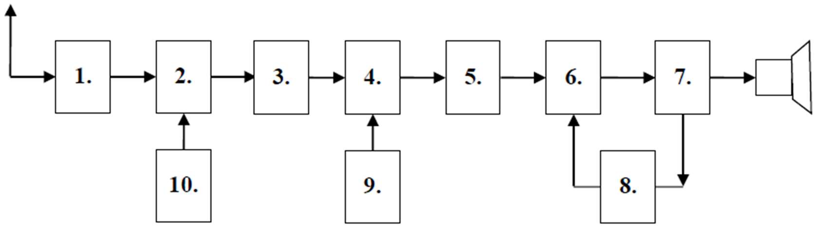
d1-193 Na rysunku przedstawiono schemat blokowy odbiornika superheterodynowego FM na pasmo 144 MHz z podwój...

Na rysunku przedstawiono schemat blokowy odbiornika superheterodynowego FM na pasmo 144 MHz z podwójną przemianą częstotliwości, pracującego w kanałach fonicznych, stabilizowany kwarcami. Blok 3 to:

Diagram do pytania d1-193
A wzmacniacz w.cz.
B wzmacniacz I pośredniej cz. 10,7 MHz
C I heterodyna

Wzmacniacz I p.cz. 10,7 MHz wzmacnia sygnał po pierwszym mieszaczu na częstotliwości 10,7 MHz — standardowej I p.cz. dla odbiorników FM VHF. Na tej częstotliwości dostępne są dobre filtry ceramiczne i kwarcowe. Wzmocnienie i filtracja na 10,7 MHz zapewniają wstępną selektywność.

Tip: 10,7 MHz = standardowa I p.cz. dla FM VHF. Zapamiętaj tę liczbę.

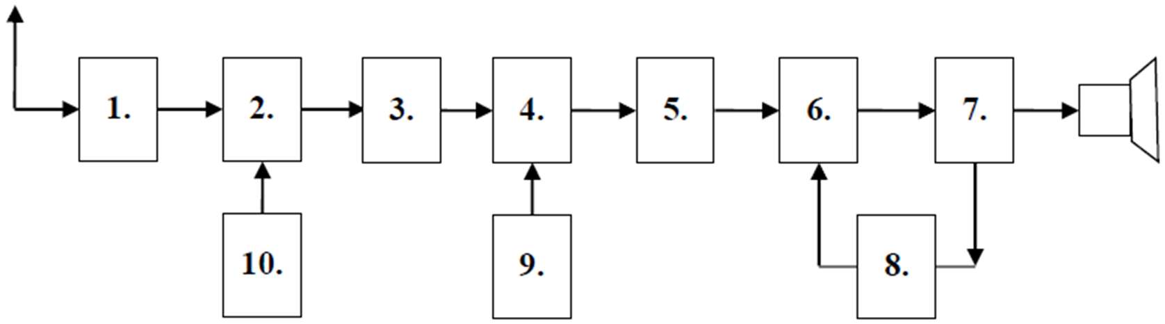
d1-194 Na rysunku przedstawiono schemat blokowy odbiornika superheterodynowego FM na pasmo 144 MHz z podwój...

Na rysunku przedstawiono schemat blokowy odbiornika superheterodynowego FM na pasmo 144 MHz z podwójną przemianą częstotliwości, pracującego w kanałach fonicznych, stabilizowany kwarcami. Blok 4 to:

Diagram do pytania d1-194
A wzmacniacz akustyczny
B blokada szumów
C II mieszacz

II mieszacz konwertuje sygnał z 10,7 MHz na 455 kHz, używając stałej II heterodyny (10,245 MHz lub 11,155 MHz). Na 455 kHz uzyskuje się lepszą selektywność dzięki wąskim filtrom ceramicznym. To standardowa architektura podwójnej przemiany w odbiornikach FM.

Tip: II mieszacz: 10,7 MHz → 455 kHz. Standardowa konwersja w FM.

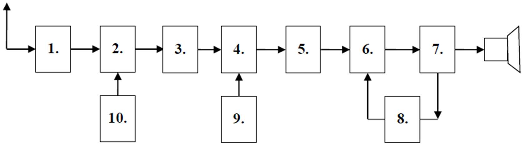
d1-195 Na rysunku przedstawiono schemat blokowy odbiornika superheterodynowego FM na pasmo 144 MHz z podwój...

Na rysunku przedstawiono schemat blokowy odbiornika superheterodynowego FM na pasmo 144 MHz z podwójną przemianą częstotliwości, pracującego w kanałach fonicznych, stabilizowany kwarcami. Blok 5 to:

Diagram do pytania d1-195
A II heterodyna stała
B wzmacniacz II p.cz. 455 kHz
C detektor FM

Wzmacniacz II p.cz. 455 kHz zapewnia główne wzmocnienie sygnału FM z regulacją AGC. Na tej częstotliwości filtr ceramiczny zapewnia ostateczną selektywność. Po tym stopniu sygnał trafia na limiter (tłumiący wahania amplitudy) i dyskryminator FM.

Tip: Wzmacniacz 455 kHz = główny stopień wzmocnienia w torze FM.

d1-197 Na rysunku przedstawiono schemat blokowy odbiornika superheterodynowego FM na pasmo 144 MHz z podwój...

Na rysunku przedstawiono schemat blokowy odbiornika superheterodynowego FM na pasmo 144 MHz z podwójną przemianą częstotliwości, pracującego w kanałach fonicznych, stabilizowany kwarcami. Blok 7 to:

Diagram do pytania d1-197
A wzmacniacz II p. cz. 455kHz
B wzmacniacz akustyczny
C detektor FM

Wzmacniacz akustyczny w odbiorniku FM wzmacnia zdemodulowany sygnał audio do poziomu napędzającego głośnik. Przed nim jest de-emfaza (korekta odpowiedzi częstotliwościowej) kompensująca pre-emfazę zastosowaną w nadajniku. Moc typowo 0,5-2 W.

Tip: Ostatni blok = zawsze wzmacniacz akustyczny. Niezależnie od architektury.

d1-199 Na rysunku przedstawiono schemat blokowy odbiornika superheterodynowego FM na pasmo 144 MHz z podwój...

Na rysunku przedstawiono schemat blokowy odbiornika superheterodynowego FM na pasmo 144 MHz z podwójną przemianą częstotliwości, pracującego w kanałach fonicznych, stabilizowany kwarcami. Blok 9 to:

Diagram do pytania d1-199
A wzmacniacz akustyczny
B blokada szumów
C II heterodyna stała

II heterodyna stała generuje sygnał do II mieszacza — jest stała, bo I p.cz. jest zawsze 10,7 MHz niezależnie od częstotliwości odbioru. Stabilizowana kwarcem, generuje sygnał o częstotliwości fII_LO = 10,7 - 0,455 = 10,245 MHz.

Tip: II heterodyna = STAŁA, kwarcowa. Służy do konwersji 10,7 MHz → 455 kHz.

d1-200 Na rysunku przedstawiono schemat blokowy odbiornika superheterodynowego FM na pasmo 144 MHz z podwój...

Na rysunku przedstawiono schemat blokowy odbiornika superheterodynowego FM na pasmo 144 MHz z podwójną przemianą częstotliwości, pracującego w kanałach fonicznych, stabilizowany kwarcami. Blok 10 to:

Diagram do pytania d1-200
A I heterodyna kwarcowa
B wzmacniacz akustyczny
C detektor FM

I heterodyna kwarcowa w odbiorniku FM na pasmo 144 MHz pracuje na stałej częstotliwości stabilizowanej kwarcem. Przy kanałowej pracy FM (raster 12,5 kHz) każdy kanał ma swój kwarc lub używa syntezy PLL z wzorcem kwarcowym. Heterodyna kwarcowa zapewnia stabilność <5 ppm.

Tip: Heterodyna kwarcowa = stabilizowana kwarcem. Typowa dla kanałowych radiotelefonów FM.

Powiązane tematy