Radiotechnika 3 pytań

detekcja FM

Na podstawie wyjaśnień do pytań egzaminacyjnych UKE

Dyskryminator FM przetwarza zmiany częstotliwości na napięcie audio. Przed dyskryminatorem stosuje się limiter tłumiący wahania amplitudy (szumy, zakłócenia). Dzięki temu FM jest bardziej odporne na zakłócenia niż AM. Typowe dyskryminatory: Foster-Seeley, detektor zboczowy, PLL.

Detektor FM przetwarza zmiany częstotliwości na napięcie audio. Typy: Foster-Seeley (wymaga limitera), detektor zboczowy (prosty, mała liniowość), kwadraturowy (popularny w IC), PLL (najlepsza liniowość). Nowoczesne odbiorniki IC (np. MC3361) zawierają limiter i detektor w jednym układzie.

PLL jako demodulator FM: VCO śledzi częstotliwość chwilową sygnału FM. Napięcie na wyjściu filtra pętli jest proporcjonalne do dewiacji częstotliwości = sygnał audio. Zalety: liniowa demodulacja, odporność na szumy. Układy scalone jak NE567, NE564 realizują detektor FM-PLL.

dyskryminator FMlimitermodulacja częstotliwościdetekcjadetektor FMdyskryminatordemodulacjaPLLdemodulator FMVCOpętla synchronizacji fazy

Pytania egzaminacyjne (3)

d1-168 Czy dyskryminator sygnału FM powinien reagować na modulację amplitudy sygnału FM?

Czy dyskryminator sygnału FM powinien reagować na modulację amplitudy sygnału FM?

A nie
B tak
C nie ma to znaczenia

Dyskryminator FM powinien reagować TYLKO na zmiany częstotliwości (modulację FM), a nie na zmiany amplitudy. Sygnał FM ma stałą amplitudę — zmiany amplitudy to szumy lub zakłócenia. Dlatego przed dyskryminatorem stosuje się limiter, który obcina wszelkie wahania amplitudy.

Tip: FM = informacja w częstotliwości, NIE w amplitudzie. Dyskryminator ignoruje AM. Stąd odporność FM na zakłócenia.

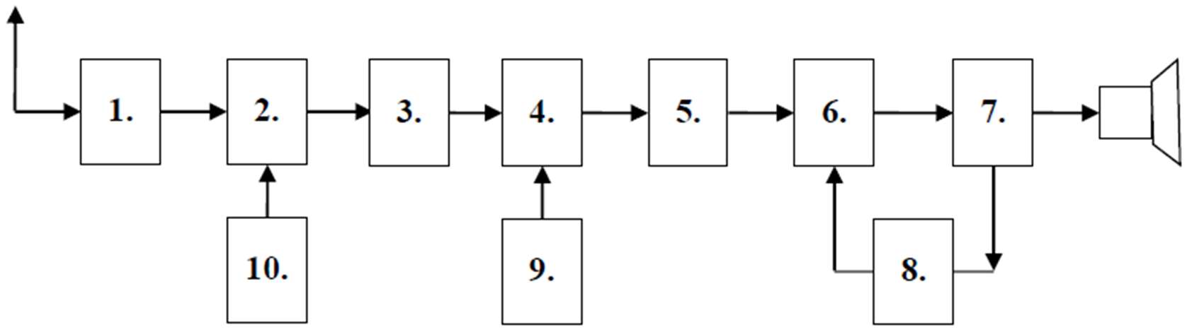
d1-196 Na rysunku przedstawiono schemat blokowy odbiornika superheterodynowego FM na pasmo 144 MHz z podwój...

Na rysunku przedstawiono schemat blokowy odbiornika superheterodynowego FM na pasmo 144 MHz z podwójną przemianą częstotliwości, pracującego w kanałach fonicznych, stabilizowany kwarcami. Blok 6 to:

Diagram do pytania d1-196
A detektor FM
B wzmacniacz akustyczny
C II heterodyna stała

Detektor FM (dyskryminator) zamienia zmiany częstotliwości na zmiany napięcia — demoduluje sygnał FM, odtwarzając audio. Popularne typy: dyskryminator Foster-Seeley, detektor zboczowy, detektor kwadraturowy i PLL. Przed detektorem jest limiter eliminujący wahania amplitudy.

Tip: Detektor FM = zamienia FM na audio. Po limiterze, przed wzmacniaczem audio.

d1-267 Demodulator FM może być zbudowany z użyciem:

Demodulator FM może być zbudowany z użyciem:

A pojedynczej diody i kondensatora
B mieszacza podwójnie zrównoważonego
C pętli synchronizacji fazy

Demodulator FM może być zbudowany z pętli PLL (Phase-Locked Loop). VCO w pętli PLL śledzi częstotliwość sygnału FM — napięcie sterujące VCO jest proporcjonalne do odchylenia częstotliwości, czyli jest zdemodulowanym sygnałem audio. PLL-FM ma doskonałą liniowość demodulacji.

Tip: PLL = pętla synchronizacji fazy = może demodulować FM. Napięcie sterujące VCO = audio.

Powiązane tematy