Radiotechnika 1 pytań

blokada szumów squelch

Na podstawie wyjaśnień do pytań egzaminacyjnych UKE

Squelch (blokada szumów) wycisza audio przy braku sygnału. Typy: carrier squelch (reaguje na poziom nośnej), CTCSS/tone squelch (reaguje na podton 67-254 Hz), DCS (cyfrowy kod squelch). Próg squelch ustawia się pokrętłem — za niski = szum między sygnałami, za wysoki = tracenie słabych sygnałów.

squelchblokada szumówprógFModbiornik

Pytania egzaminacyjne (1)

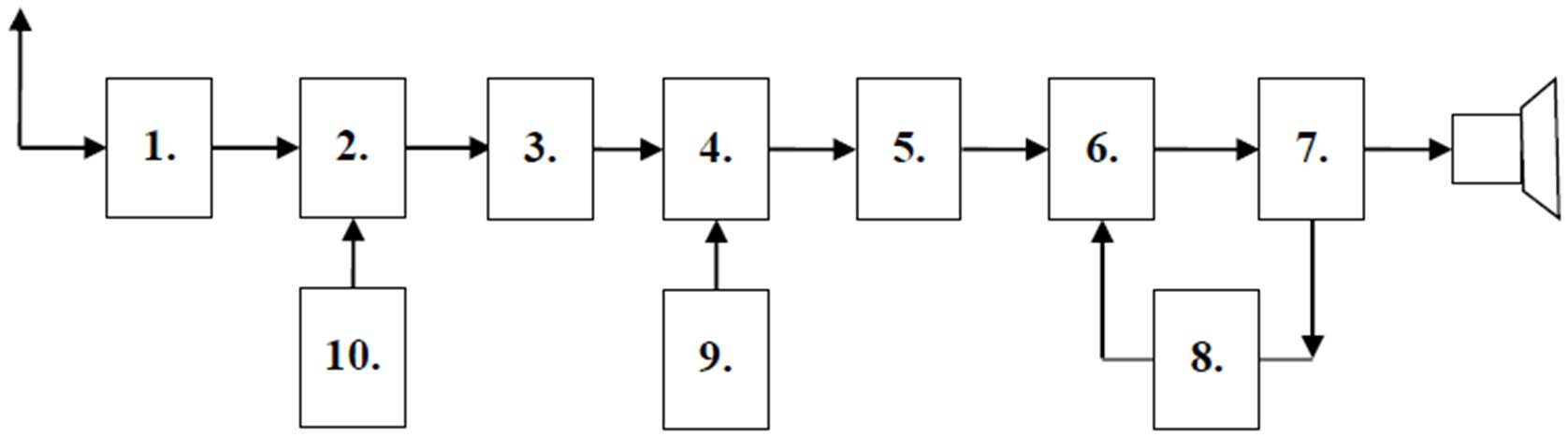
d1-198 Na rysunku przedstawiono schemat blokowy odbiornika superheterodynowego FM na pasmo 144 MHz z podwój...

Na rysunku przedstawiono schemat blokowy odbiornika superheterodynowego FM na pasmo 144 MHz z podwójną przemianą częstotliwości, pracującego w kanałach fonicznych, stabilizowany kwarcami. Blok 8 to:

Diagram do pytania d1-198
A wzmacniacz akustyczny
B blokada szumów
C detektor FM

Blokada szumów (squelch) wycisza odbiornik gdy nie ma sygnału — eliminuje nieprzyjemny szum szerokopasmowy słyszany między łącznościami. Squelch monitoruje poziom szumów lub siłę sygnału i otwiera tor audio tylko gdy pojawi się sygnał powyżej ustawionego progu.

Tip: Blokada szumów = squelch. Standardowy element każdego odbiornika FM.

Powiązane tematy